「干货」华为项目管理金种子高级培训教材.pdf(附下载链接)
大家好,我是文文(微信:sscbg2020),今天为大家带来一份实用资料——华为项目管理金种子高级培训教材.pdf,内容详实,值得收藏学习。
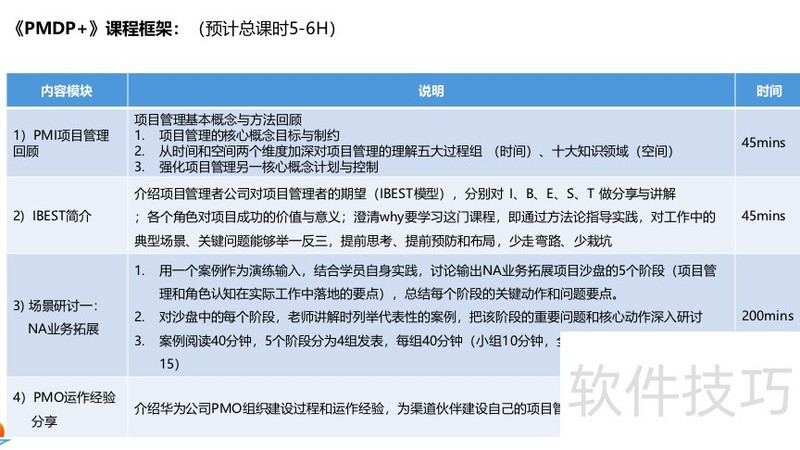
对项目管理感兴趣的朋友不容错过!进入省时查报告小程序,搜索项目思维数字化转型推荐等关键词,即可免费获取大量实用资料。学习本教材,你将能够:全面掌握项目管理的核心概念与基本方法,构建系统化的思维方式;融合IBEST理念,建立实战型项目管理思考模型,针对工作中常见问题实现触类旁通,做到前瞻规划、主动预防、科学布局,显著提升项目及项目群的执行效率与管理水平;同时深入了解华为PMO的运作模式与管理逻辑,借鉴标杆企业的实践经验,助力个人能力进阶与组织转型落地。无论你是初学者还是希望进阶的从业者,都能从中获得切实帮助。
本教材共82页,分为三部分:理念方法与角色模型、典型案例解析与思考框架、华为PMO运作实践与经验分享。
本教材已收录至省时查报告小程序,用户可前往该小程序查看并下载全文,具体操作为在报告详情页下方菜单中点击复制下载链接获取文档。
更多详情及报告,请前往省时查报告小程序查看并下载完整内容。



























文章标题:「干货」华为项目管理金种子高级培训教材.pdf(附下载链接)
文章链接://www.hpwebtech.com/jiqiao/347396.html
为给用户提供更多有价值信息,ZOL下载站整理发布,如果有侵权请联系删除,转载请保留出处。
其他类似技巧
- 2025-12-31 10:45:02怎么把两个pdf合并成一个?pdf合并方法
- 2025-12-31 10:38:02如何缩小图片型PDF的文件大小-如何缩小图片型pdf的文件大小和大小
- 2025-12-31 10:36:01新概念英语:课文高清版本PDF,用来制作图文笔记
- 2025-12-31 10:29:02PDF页面可以删除吗?如何快速删除PDF空白页?
- 2025-12-31 09:43:01功率器件封装PDFN与DFN,产品研发设计工程师更喜欢谁?
- 2025-12-31 09:02:01jpg怎么转换成pdf?
- 2025-12-31 08:34:01这个PDF转换器还有人不知道吗?
- 2025-12-31 08:18:02ChatPDF来了,你会用吗?
- 2025-12-31 08:07:01使用这款CAD转PDF软件,你可以一键轻松将CAD文件转换为PDF文件
- 2025-12-31 07:55:01如何免费编辑PDF文件?编辑PDF文件教程来了
福昕PDF阅读器软件简介
福昕PDF阅读器是一个小巧的PDF文档阅读器,完全免费。福昕PDF阅读器是唯一的一个函数来创建一个福昕PDF阅读器。zol提供福昕PDF阅读器官方版下载。软件优点-新增朗读功能。通过安装微软语音支持库或高质量的商业语音引擎等,完成PDF文档的语音功能,且能实现多语言的语音朗读。让用户获得最佳的听觉享受。-新添加阅读模... 详细介绍»





